728x90
반응형
[개념]  A Lite BERT for Self-supervised Learning of Language Representations
 
• SOP(Sentence Order Prediction)
- RoBERTa와 같이 NSP의 문제점을 인식하고 이를 개선한 SOP(Sentence Order Prediction) 제안
- 연속되는 두 문장(Positive)과 문장 순서를 앞뒤로 바꾼 문장 (Negative)으로 구성되어 문장의 순서가 옳은지 여부를 판단
 
• Factorized Embedding Parameterization
- Embedding Size(𝐸)와 Hidden Layer Size(𝐻)를 따로 적용
- 𝑂 𝑉 × 𝐻 에서 𝑶 𝑽 × 𝑬 + 𝑬 × 𝑯 로 파라미터 수 감소
• Cross-Layer Parameter Sharing
- Transformer layer의 attention layer와 FFN(Feed-forward Network) 파라미터를 공유 하여 전체 파라미터 수를 줄임
 
ALBERT는 2019년 9월 Google에서 공개한 논문으로, BERTLarge보다 큰 모델을 효과적으로 학습하여 성능을 개선하기 위한 방법을 연구한 논문이다[13].
초기 실험으로 24 layer의 BERTLarge 모델을 1024 차원 벡터에서 2048차원 벡터로 크기를 키웠을 경우, RACE 기계독해 평가셋에서 BERTLarge의 모델은 73.9%의 성능을 보이나, 2048차원으로 학습한 모델은 54.3%로 성능이 크게 하락함을 보이고, 더 큰 모델을 효과적으로 학습하기 위한 방법을 제안하였다. ALBERT에서 제안한 방법은 factorized embedding parameterization, cross-layer parameter sharing, inter-sentence coherence loss 의 세 가지이다.
첫 번째, factorized embedding parameterization은 BERT 모델의 동기와 같이 토큰 임베딩 파라미터는 주변 문맥에 독립적인 파라미터이고, 트랜스포머 레이어 내의 히든 벡터는 주변 문맥을 반영한 파라미터이다. 따라서 주변 문맥에 독립적인 파라미터인 토큰 임베딩 파라미터의 차원을 128차원으로 축소하고, 128차원의 벡터를 FFNN을 이용하여 트랜스포머 레이어에서 사용하는 차원으로 변환하여 모델 입력으로 사용하였다. 이를 통하여 토큰 임베딩 파라미터 수를 1024×vocab_num에서 (128×vocab_num + 128×1024)로 크게 줄일 수 있다.
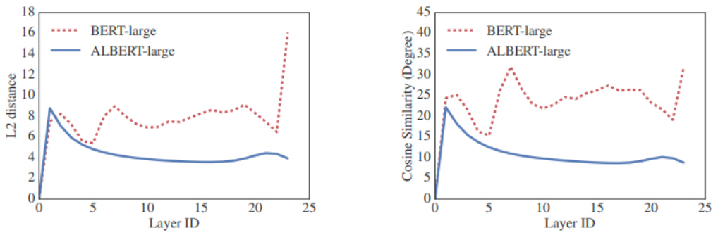
두 번째, cross-layer parameter sharing은 트랜스포머의 각 레이어에 포함된 학습 파라미터(multihead attention 및 FFNN 파라미터)를 모든 레이어에 동일하게 적용한 방법이다. 그림 4와 같이 각 레이어의 입력 벡터와 출력 벡터 사이의 L2 distance 및 cosine 유사도를 계산한 결과, parameter sharing을 사용한 경우가 그렇지 않은 경우보다 안정적(Smooth)인 변화를 보임을 확인하였다.
ALBERT 레이어 parameter sharing 효과
세 번째, inter-sentence coherence loss는 기존 NSP 태스크가 segment의 주제(topic)이 다름을 인식하는 문제와 segment가 일관됨(Coherence)을 인식하는 문제가 혼합되어 있음을 지적하고, 주제 인식 문제를 제거하기 위한 Sentence-order prediction(SOP) 태스크를 제안하였다. SOP 태스크는 동일 문서에서 연속적으로 추출된 segment_a와 segment_b에 대해서 50%는 원래 순서로 입력하고, 50%는 순서를 바꿔서 입력하여, 순서가 바뀌었는지 여부를 인식하는 태스크이다.
ALBERT 언어모델을 RoBERTa와 같이 160G 데이터로 학습하고, 4K 배치 크기에, 1.5M step 학습하였다. SQuAD v2.0 테스트셋 대상 평가 결과, Single model은 RoBERTa 모델 89.8% F1보다 1.1% 우수한 90.9% F1 성능을 보였으며, ensemble 모델은 92.2% F1 성능을 보였다.
 

[참고]

이영훈, 나승훈, 최윤수, 이혜우, 장두성, "ALBERT를 이용한 한국어 자연어처리: 감성분석, 개체명 인식, 기계독해", 한국 정보과학회 학술발표논문집, 2020.7
728x90
Posted by Mr. Slumber
,